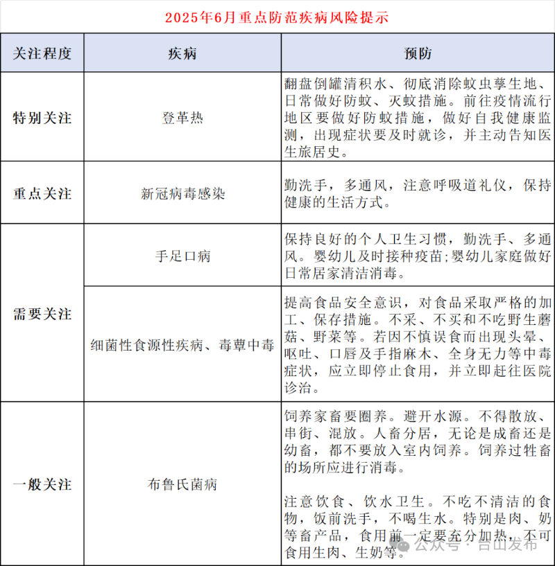
6月正值高考與中考季,近期將出現持續高溫及降雨天氣,空氣濕度增大易導致蚊蠅孳生、有害微生物繁殖活躍,需警惕腸道傳染病和蚊媒傳染病傳播。江門市疾控中心提醒廣大市民:6月需特別關注登革熱,重點關注新冠病毒感染,需要關注手足口、細菌性食源性疾病、毒蕈中毒,一般關注布魯氏菌病。

特別關注疾病
登革熱 是由登革病毒感染引起,主要由伊蚊傳播的一種急性蟲媒傳染病。臨床表現為突發高熱(在24~36小時升至39~40℃),面、頸、胸部潮紅,四肢、頭面部出現充血性皮疹或點狀出血皮疹,以及劇烈頭痛、全身肌肉酸痛和關節痛等,部分患者可出血傾向和淋巴結腫大。登革熱的傳播途徑主要是病人及隱性感染者經伊蚊叮咬傳染給健康人,人與人之間不會直接傳播。傳播媒介主要是白紋伊蚊和埃及伊蚊(俗稱“花斑蚊”)。
專家提醒
高溫多雨天氣
導致白紋伊蚊孳生活躍
且江門市鄰近地市
已出現登革熱本地病例
江門市面臨登革熱疫情輸入風險增加
登革熱輸入病例導致
本地疫情風險也進一步升高
重點人群
人群普遍易感
感染登革熱后
對同型登革病毒有抵抗力
但對不同血清型的登革病毒
無抵抗力
重癥的高危人群
包括二次感染者、老年人
有基礎疾病人
孕婦、嬰幼兒等
防控措施
消除蚊蟲孳生地
封:封蓋水缸、水箱等容水器皿。
填:填平洼坑、廢用水塘、水溝、竹洞、樹洞。
疏:疏通溝渠、岸邊淤泥和雜草。
排:排清所有可能孳生蚊蟲的積水,包括花盆托盤的積水、閑置容器的積水、廢舊輪胎積水等。
清:清除小容器垃圾,垃圾塑料薄膜袋、廢用瓶罐、易拉罐等垃圾容器。
防蚊滅蚊
隔:出門穿著淺色長袖衣服及長褲,家里安裝紗門紗窗和使用蚊帳。
避:避免在蚊蟲出沒頻繁的時段在樹蔭、草叢、涼亭等戶外陰暗處逗留。
驅:在外露的皮膚及衣服上涂蚊蟲驅避劑。
殺:適時使用殺蟲劑、蚊香、電蚊拍等殺滅成蚊,可在水缸中放養食蚊魚等。
重點關注疾病
目前江門市新冠病毒感染 疫情出現季節性流行小高峰,疫情有回落趨勢,新增感染個案均為散發病例。重點防控人群為年長者、慢性基礎性疾病患者等感染易發展為重癥甚至死亡的群體。
專家提醒
目前江門市新冠病毒感染疫情
出現季節性流行小高峰
疫情有回落趨勢
新增感染個案均為散發病例
重點防控人群為年長者
慢性基礎性疾病患者等
感染易發展為重癥甚至死亡的群體
重點人群
兒童、孕婦、年長者
慢性基礎性疾病患者
及醫務人員
防控措施
做防護:日常要堅持做好勤洗手、戴口罩、勤通風、一米線這“防疫四件套”。
早排查:每天進行自我健康監測,如有出現發熱、干咳、乏力、咽痛、嗅(味)覺減退、腹瀉等不適癥狀時,避免帶病上學或上班,視情況及時到附近醫院發熱門診就診;就醫途中全程佩戴口罩,盡量避免乘坐公共交通工具。
需要關注疾病
手足口病 是由腸道病毒引起的傳染病,多發于5歲以下的嬰幼兒,主要癥狀包括發熱和手、足、口腔等部位的皰疹、潰瘍,少數患者引起心肌炎、肺水腫、無菌性腦膜腦炎等并發癥,發病的第一周傳染性最強。手足口病主要經糞-口途徑感染,接觸患者口腔分泌物、皰疹液及被污染的玩具、奶瓶、餐具等物品,或通過呼吸道飛沫也可感染。
專家提醒
6月是手足口病流行季節
這與氣溫上升、雨水較多
環境濕熱等有關
學校和托幼機構等重點場所
是出現手足口病聚集
或暴發疫情的風險場所
需加強日常防護的指導
做好聚集性疫情發現和應對處置準備
重點人群
發病人群以5歲及以下兒童為主
重癥死亡主要集中在
3歲及以下兒童
同一兒童可因感染不同血清型
腸道病毒而出現多次發病
預防措施
勤洗手:尤其是飯前便后以及外出游玩回家后要用肥皂或洗手液和流動水洗手。
勤通風:居室應經常開窗通風,保持空氣流通。
少聚集:建議在疾病高發的季節,盡量少帶孩子到人多擁擠處玩耍,如室內兒童游樂場等。
勤清潔:經常清洗、消毒孩子使用的餐具、奶瓶、奶嘴、玩具等其他生活用品。
勤觀察:留意孩子口腔、手、足、臀部等部位是否有皰疹或皮疹,如有,應盡早就醫。
遠病患:手足口病具有較強的傳染性,應避免親密接觸病人,不建議跟病人擁抱或分享玩具、餐具、洗浴用品等,避免感染。
食源性疾病 是指食品中致病因素進入人體引起的感染性、中毒性等疾病,通俗地說就是吃出的病。按致病因素分類,包括化學性的(農藥、亞硝酸鹽、真菌毒素等)、生物性的(細菌、病毒、寄生蟲等)、有毒動植物的(霉變甘蔗、河豚魚)及毒蘑菇等。
專家提醒
6月江門市處于雨季
溫暖濕潤的天氣容易導致
毒蕈大量生長
需警惕采食野生蘑菇
引發食物中毒
夏秋季節氣溫相對較高
空氣濕度大
細菌容易在食物中滋生
并在短時間內快速繁殖
食物容易腐爛變質
當菌量增大時
人們發生細菌性食源性疾病
的幾率會隨之增加
預防措施
1.不隨意采食野生蘑菇:不隨意或“憑經驗”采摘和食用野生蘑菇。
2.遵守食品安全要點:生熟食物分開處理和存放;食物要煮熟煮透方可食用;盡可能當餐烹調當餐食用,如有吃剩的食物,應放入冰箱,食前徹底加熱。
一般關注疾病 布魯氏菌病 ,簡稱“布病”,是一種由布魯氏菌引起的人畜共患傳染病。該疾病主要傳染源為病畜(帶菌、發?。?,主要為帶菌或發病的牛、羊、豬,其次為犬、鹿、馬、駱駝等。 專家提醒 人類通常通過食用受感染動物 的未經煮熟的肉或未消毒的乳制品 直接接觸病畜或病畜產品 病畜的分泌物 間接接觸病畜污染的環境 或吸入病菌污染環境后 形成的氣溶膠而感染 重點人群 飼養、屠宰、畜產品收購 運輸及加工、獸醫人員 易感染布病 預防措施 1.對飼養的牲畜及時進行疫苗免疫:這是預防畜間布病最有效、最徹底的方法。免疫要年年堅持,且免疫率要高,不能出現空白。 2.加強檢疫和消毒:引進牛、羊等牲畜時,必須做好檢疫工作,防止引進病畜。一旦發現病畜,要及時進行淘汰、屠宰,并對病畜用過的棚圈進行嚴格消毒凈化。 3.注意個人衛生:在飼養、擠奶、屠宰等過程中,必須穿工作服,戴手套和口罩,防止吸入含有布魯氏菌的灰塵或接觸病菌。工作結束后要及時洗手,注意個人衛生。 4.禁食未熟肉和乳制品:避免食用未經巴氏殺菌的乳制品和未熟的肉、內臟等食品。60℃濕熱環境,需持續15-20分鐘才能殺死布魯氏菌,因此,充分的烹調對預防布病十分重要。
凡本網注明"稿件來源:臺山政府網"的所有文字、圖片和音視頻稿件,版權、知識產權均屬臺山政府網所有,任何媒體、 網站或個人未經本網協議授權不得復制或轉載。已經本網協議授權的媒體、網站,在下載使用時必須注明"稿件來源:臺山政府網",違者本網將依法追究責任。 本網轉載其他媒體稿件是為傳播更多的信息,此類稿件不代表本網觀點,本網不承擔此類稿件侵權行為的連帶責任。如轉載稿件涉及版權、知識產權等問題, 請作者速與本網取得聯系。本網未注明"稿件來源:臺山政府網"的文/圖等稿件均為轉載稿,如其他媒體、網站或個人從本網下載使用, 必須保留本網注明的"稿件來源",并自負版權等法律責任
聯系方式:0750-5565827郵件:tssxzzx@jiangmen.gov.cn