您訪問的鏈接即將離開“ 市審計局 ”門戶網(wǎng)站 是否繼續(xù)?
繼續(xù)訪問放棄
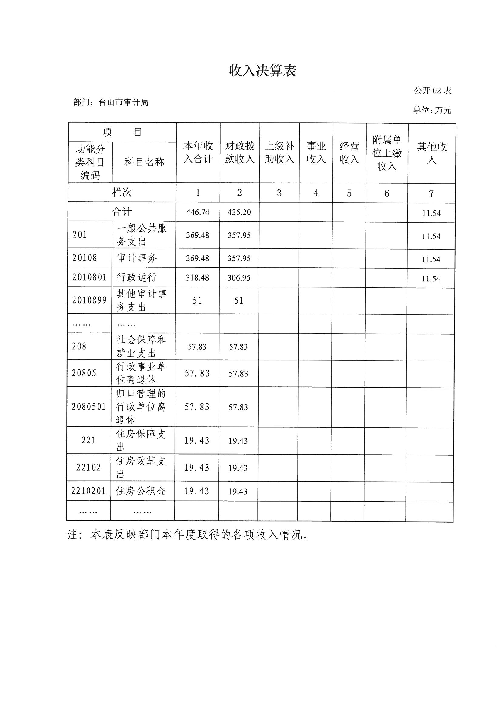
2015年度臺山市審計局決算公開

















凡本網(wǎng)注明"稿件來源:臺山政府網(wǎng)"的所有文字、圖片和音視頻稿件,版權(quán)均屬臺山政府網(wǎng)所有,任何媒體、網(wǎng)站或個人未經(jīng)本網(wǎng)協(xié)議授權(quán)不得復(fù)制或轉(zhuǎn)載。已經(jīng)本網(wǎng)協(xié)議授權(quán)的媒體、網(wǎng)站,在下載使用時必須注明"稿件來源:臺山政府網(wǎng)",違者本網(wǎng)將依法追究責(zé)任。本網(wǎng)轉(zhuǎn)載其他媒體稿件是為傳播更多的信息,此類稿件不代表本網(wǎng)觀點,本網(wǎng)不承擔(dān)此類稿件侵權(quán)行為的連帶責(zé)任。如轉(zhuǎn)載稿件涉及版權(quán)等問題,請作者速與本網(wǎng)取得聯(lián)系。本網(wǎng)未注明"稿件來源:臺山政府網(wǎng)"的文/圖等稿件均為轉(zhuǎn)載稿,如其他媒體、網(wǎng)站或個人從本網(wǎng)下載使用,必須保留本網(wǎng)注明的"稿件來源",并自負(fù)版權(quán)等法律責(zé)任
聯(lián)系方式:0750-5524538郵件:ts686@126.com