臺山市文化廣電旅游體育局普法責任清單
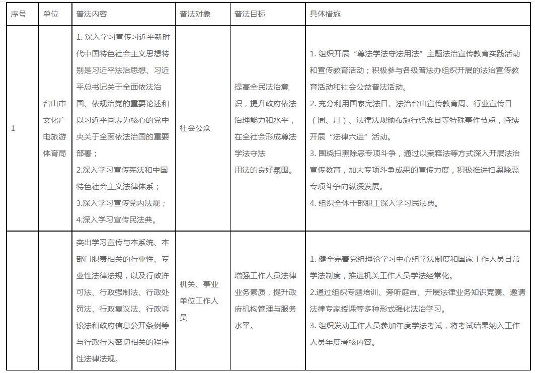
共性普法責任清單

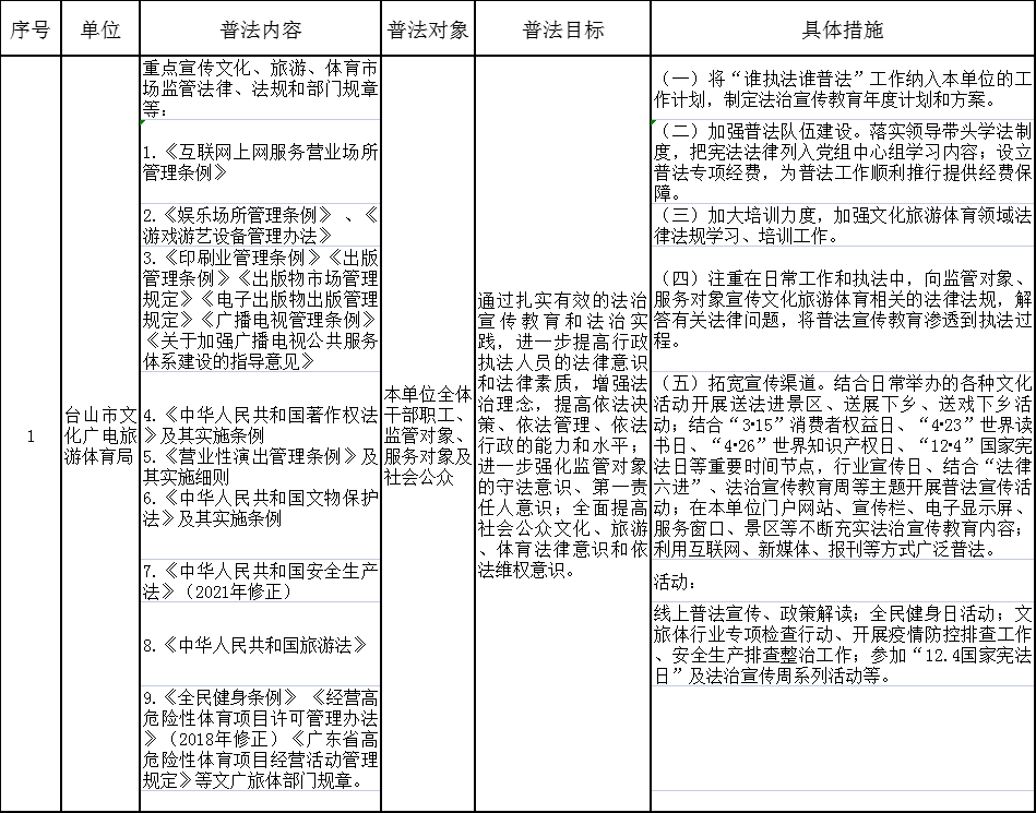
個 性 普 法 責 任 清 單

凡本網注明"稿件來源:臺山政府網"的所有文字、圖片和音視頻稿件,版權均屬臺山政府網所有,任何媒體、網站或個人未經本網協議授權不得復制或轉載。已經本網協議授權的媒體、網站,在下載使用時必須注明"稿件來源:臺山政府網",違者本網將依法追究責任。本網轉載其他媒體稿件是為傳播更多的信息,此類稿件不代表本網觀點,本網不承擔此類稿件侵權行為的連帶責任。如轉載稿件涉及版權等問題,請作者速與本網取得聯系。本網未注明"稿件來源:臺山政府網"的文/圖等稿件均為轉載稿,如其他媒體、網站或個人從本網下載使用,必須保留本網注明的"稿件來源",并自負版權等法律責任
聯系方式:0750-5524538郵件:ts686@126.com